首页>新闻中心>行业动态

《钢铁行业超低排放BAT技术清单》发布

2023-11-22 10:12:00

  11月8日,中国钢铁工业协会节能环保工作委员会2023年年会召开,会上发布了《钢铁行业超低排放BAT技术清单》,鼓励类(BAT Best Available Technology)技术清单包含原料工序、焦化工序、烧结(球团)工序、炼铁工序、炼钢工序、轧钢工序、自备电厂超低排放技术,共32项。该清单的发布是为进一步高质量推进钢铁行业超低排放改造,有效积极地推广成熟可靠的钢铁超低排放技术服务。
  中国钢铁超低排放改造工程是引领世界钢铁的绿色革命,浩大工程。钢铁企业作为工程责任主体,以高度的历史使命感积极推动综合治理、系统治理、源头治理,实现全流程、全环节、全方位超低排放改造,付出了巨大人力、物力、财力,为打赢“蓝天保卫战”做出了载入史册的贡献。
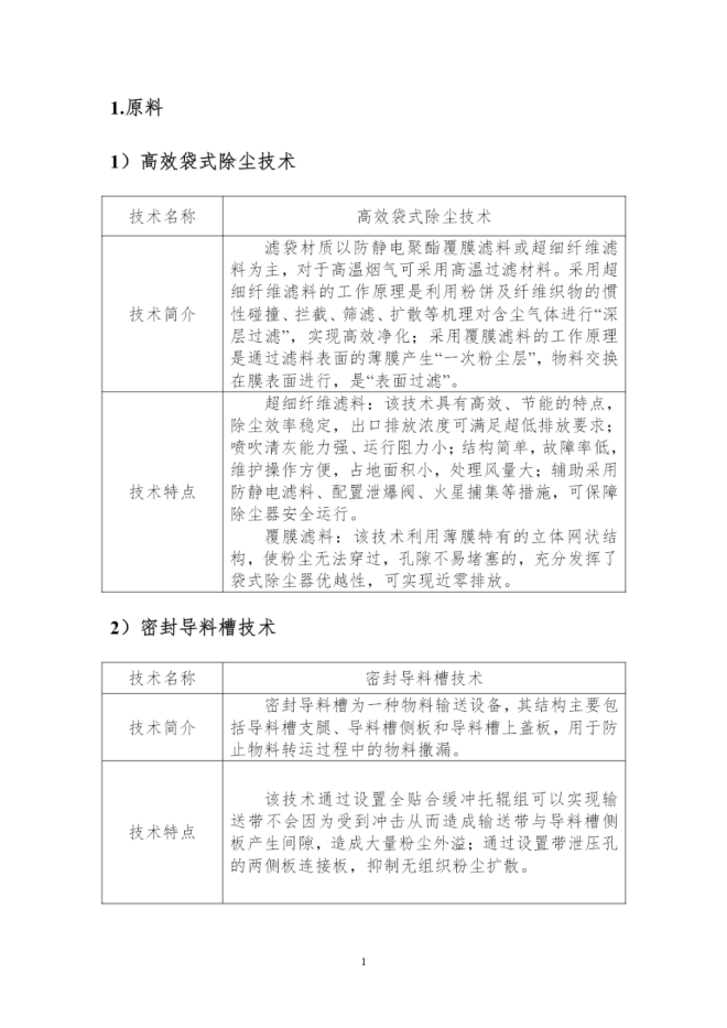
  BAT技术清单全文内容如下:

来源:中国钢铁工业协会

编辑:张雨恬

版权说明

【1】 凡本网注明"来源:中国冶金报—中国钢铁新闻网"的所有作品,版权均属于中国钢铁新闻网。媒体转载、摘编本网所刊 作品时,需经书面授权。转载时需注明来源于《中国冶金报—中国钢铁新闻网》及作者姓名。违反上述声明者,本网将追究其相关法律责任。
【2】 凡本网注明"来源:XXX(非中国钢铁新闻网)"的作品,均转载自其它媒体,转载目的在于传递更多信息,并不代表本网 赞同其观点,不构成投资建议。
【3】 如果您对新闻发表评论,请遵守国家相关法律、法规,尊重网上道德,并承担一切因您的行为而直接或间接引起的法律 责任。
【4】 如因作品内容、版权和其它问题需要同本网联系的。电话:010—010-64411649
品牌联盟
  • 燃烧装置2.gif
  • 湖南华菱集团.jpg
  • 山东钢铁集团.jpg
  • 1_看图王.png
  • W020190430461031429831.jpg
  • 首钢.jpg
  • 冶金工业规划研究院logo1.jpg
  • W020130618825601874406.jpg
  • W020130618825602778336.jpg
  • W020130618825603702632.jpg
  • W020130618825617201098.jpg
  • W020130618825606679805.jpg
  • W020130618825607505186.jpg
  • brand04.png
  • brand06.png
  • brand05.png
  • brand03.png
  • brand02.png
  • brand01.png
    read_image.gif

    地址:北京市朝阳区安贞里三区26楼 邮编:100029 电话:(010)64442120/(010)64442123 传真:(010)64411645 电子邮箱:csteelnews@126.com

    中国冶金报/中国钢铁新闻网法律顾问:大成律师事务所 杨贵生律师 电话:010-58137252 13501065895 Email:guisheng.yang@dentons.cn

    中国钢铁新闻网版权所有,未经书面授权禁止使用 京ICP备07016269号 京公网安备11010502033228