各相关单位:
为推动低碳炼铁技术发展,提高热风炉效率,实现绿色安全生产。中国金属学会、山东省冶金设计院股份有限公司等单位定于2024年10月15日- 17日联合主办“第二届高炉热风炉、波纹管、耐材及低碳炼铁新技术交流研讨会”。
本次会议围绕热风炉运行过程出现的共性问题及安全隐患治理措施,集中研讨热风炉系统在绿色智能设计、达标排放、节能减排、生产维护实践以及炉壳发红开裂、炉底漏风、波纹管损坏、耐材脱落、热风管系温度升高等安全生产热点问题,以及跟踪高炉低碳炼铁及HIsmelt熔融还原炼铁技术发展现状及趋势。
现将会议有关事项,通知如下:
一、会议内容
1. 热风炉出现的共性问题和安全隐患治理措施
2. 绿色、高效、智能热风炉系统设计理念与展望
3. 热风炉低氮燃烧及烟气脱硫脱硝系统应用情况
4. 热风炉炉壳发红开裂、炉底漏风、波纹管损坏、热风管系温度升高等生产安全问题的解决措施及方案
5. 热风炉格子砖堵塞、耐火砖脱落、燃烧器损坏治理措施
6. 热风炉日常生产维护、常见故障的分析与解决
7. 热风炉在线及停产改造方案
8. 热风炉智能自动烧炉系统及节能减排
9. 波纹管结构、材质设计及应用情况
10. 波纹管漏风、检测及前期处理措施
11. 波纹管使用及在线维修、更换实施情况
12. 热风炉关键设备、耐火材料优化配置探讨
13. 高炉低碳炼铁技术的发展现状
14. HIsmelt熔融还原炼铁技术发展现状分析
二、会议主办单位
中国金属学会
山东省冶金设计院股份有限公司
三、会议时间和地点
报到时间:10月15日
会议时间:10月16–17日
会议地点:济南融创施柏阁酒店(山东省济南市历城区凤鸣路5865号)
本次会议设高炉热风炉波纹管及低碳炼铁应用技术推广展示专场
四、参会人员要求及技术推广
邀请钢铁生产企业委派相关公司级别技术负责领导、炼铁厂厂长和相关技术负责人2-4人参加。
钢铁生产企业须在10月10日前提供本单位参与工作讨论环节的交换汇编材料(见附件1),发送至邮箱:jx@csm.org.cn
钢铁企业热风炉交换材料提纲及参考模板,请向会议秘书处索取。
本次交流会免收钢铁生产企业代表会议注册费,参会须提交交换材料。欢迎热风炉、波纹管设备生产及设计服务单位、优秀智能自动控制及耐材供应厂商到会,推广新工艺新技术新产品。
会务组提供会议期间的工作餐和资料,代表交通住宿费用自理。
五、报名参会须知
报名截止时间为10月10日。有参会意向的钢铁生产企业、炼铁生产单位;热风炉服务厂商以及热风炉、波纹管、耐材优秀供应商服务单位,请尽快填写附件中的报名表,钢铁厂代表须加盖炼铁厂公章,会务组返回参会确认编号(见附件2);参与推广技术展览的供应商单位,请与会议秘书处沟通参会工作安排。会议报名表发送至邮箱:jx@csm.org.cn
六、会议秘书处
中国金属学会:
姜 曦 13811891085(同微信) E-mail:jx@csm.org.cn
高鸿飞 16600057238
山东省冶金设计院股份有限公司:
丛培生 18668958127 (同微信)
刘红军 18668961580
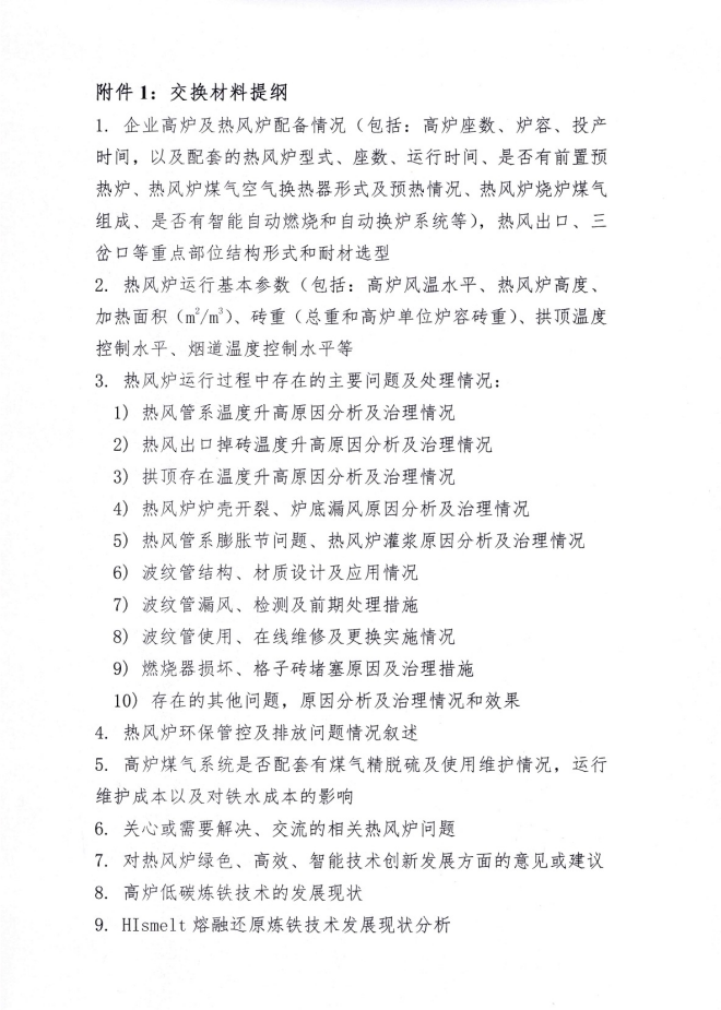
附件1:交换材料提纲
附件2:“第二届热风炉、波纹管、耐材及低碳炼铁新技术交流研讨会”报名表
中国金属学会
2024年9月20日






























